非法买卖枪支罪: 从十年有期徒刑有期徒刑到减刑一半! 吴安妮律师破解仿真枪涉刑困局
近年来,以压缩气体为动力的仿真枪、玩具枪涉刑案件频发,“仿真枪=枪支”“数量够即重刑”是这类案件传统的裁判逻辑。但本案通过吴安妮律师的辩护,取得了使法院突破法定的量刑规则,对当事人降档处理、减刑一半的轻刑结果。本文将拆解吴安妮律师亲办的非法买卖枪支辩护成功案例,完整拆解低动能气枪案件的法律适用、鉴定质证、主观辩护、从宽处罚情节的全流程,为非法买卖枪支、非法持有枪支等刑事案件辩护提供专业经验。
当事人A长期通过互联网平台、微信及发展代理商等方式,对外销售仿真气手枪、玩具气手枪及相关配件。公安机关在其经营场所及仓库查获大量仿真枪、配件及作案工具;结合从下线买家处扣押的仿真枪,A已累计销售各类仿真枪 4500余支。经司法鉴定,其中认定为“枪支”的共25支。检察机关指控当事人A非法买卖以压缩气体为动力的非军用枪支,数量远超5支,已达到《刑法》第 125条“情节严重” 标准,建议对A判处十年以上有期徒刑。
我国《枪支管理法》第四十六条明确规定:“本法所称枪支,是指以火药或者压缩气体为动力,利用管状器具发射金属弹丸或者其他物质,足以致人伤亡或者丧失知觉的各种枪支。”
2010 年《公安机关涉案枪支弹药性能鉴定工作规定》进一步细化量化标准:当枪口比动能大于等于 1.8 焦耳 / 平方厘米时,一律认定为“枪支”。
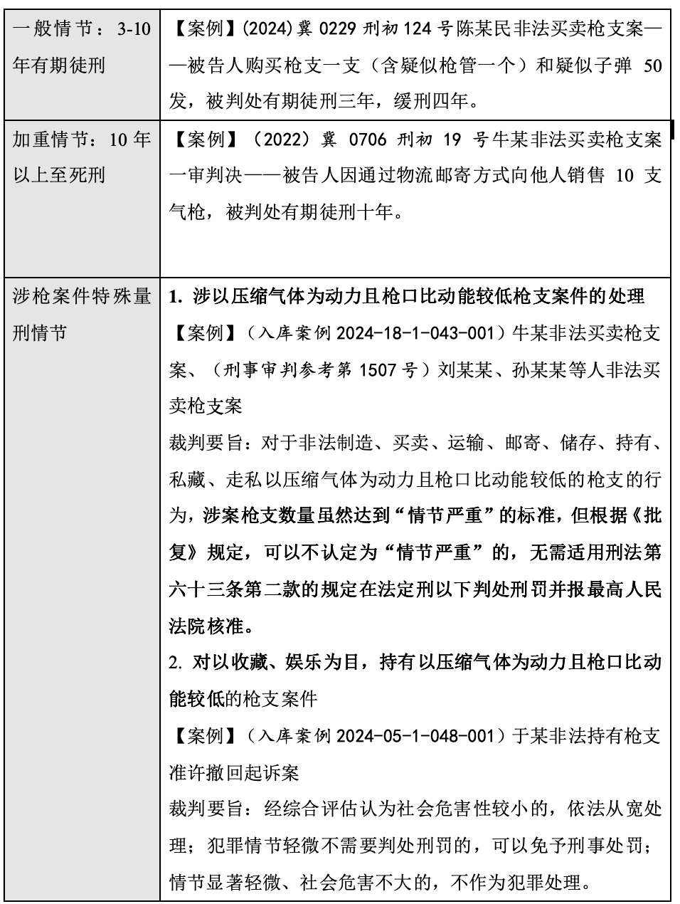
《最高人民法院、最高人民检察院关于涉以压缩气体为动力的枪支、气枪铅弹刑事案件定罪量刑问题的批复》(法释〔2018〕8号)第一条规定:“对于非法制造、买卖、运输、邮寄、储存、持有、私藏、走私以压缩气体为动力且枪口比动能较低的枪支的行为,在决定是否追究刑事责任以及如何裁量刑罚时,不仅应当考虑涉案枪支的数量,而且应当充分考虑涉案枪支的外观、材质、发射物、购买场所和渠道、价格、用途、致伤力大小、是否易于通过改制提升致伤力,以及行为人的主观认知、动机目的、一贯表现、违法所得、是否规避调查等情节,综合评估社会危害性,坚持主客观相统一,确保罪责刑相适应。”
(1)涉案气枪枪口比动能在1.8焦耳/平方厘米以上,不足5.4焦耳/平方厘米的,公安机关可以予以行政处罚,检察机关一般可以依法不起诉,已经起诉的,人民法院可以认定为情节轻微,免予刑事处罚;
(2)涉案气枪枪口比动能在5.4焦耳/平方厘米以上,不足10.8焦耳/平方厘米的,应予较大幅度的从宽处罚,符合条件的,检察机关可以依法不起诉,人民法院可以判处缓刑或者免予刑事处罚;
(3)涉案气枪枪口比动能在10.8焦耳/平方厘米以上、不足 16焦耳/平方厘米的,符合条件的,可以判处缓刑.


本案全部动能鉴定意见,均是针对从买家处扣押的仿真枪作出,而非销售者售出时的原装枪支。案件显示,本案多数买家属于仿真枪资深玩家,具备自行组装、改装、升级枪支动能的能力。
以某买家为例,其虽从当事人A代理商的淘宝店铺购入原装仿真枪,却自行从第三方无关联店铺购买配件,通过公开论坛获取教程,对枪支配件及枪管进行改装,其被查扣枪支的动能超标系自行改装所致,与当事人A售出的原装状态无关,不应归责于当事人A。所以即便部分买家的原装仿真枪及配件来自当事人A或其代理商,也不能直接认定系当事人A所售商品本身不达标。且不能仅以买家陈述为依据,因为不排除买家为规避责任将超标后果归咎于卖家,甚至删除第三方配件购买记录的情形。

涉案仿真枪动能鉴定,在检测弹丸选用上存在两类违法违规情形,直接导致鉴定结论丧失客观真实性,依法不能作为定案依据:
第一,鉴定未选用配套水弹,检材选取明显不当。本案四份枪支动能鉴定意见均使用直径 7mm 弹丸进行击发试验,但当事人 A 的店铺仅销售水弹,从未售卖 7mm 规格弹丸,相关买家实际使用的也均为水弹。鉴定机构未以实际流通、实际使用的配套水弹作为检测对象,检材选择不符合客观实际,违背以真实使用状态为依据的鉴定基本要求。
第二,选用 7mm 弹丸进行鉴定,不符合国际通用及市场常规标准。当前国际通用及市场常态使用的同类弹丸直径为 6mm,案涉鉴定所采用的 7mm 弹丸并非标准规格。且该 7mm 弹丸威力显著高于配套水弹,直接导致枪口比动能数值被抬高,鉴定结果不能客观反映涉案物品在正常使用状态下的真实性能,鉴定方法缺乏科学性与公正性。

涉案枪支鉴定存在检材来源不清、对应关系混乱的致命缺陷:公安机关在扣押仿真枪时,未对涉案物品进行统一编号登记,导致鉴定意见记载的枪支编号无法与查扣清单、实物照片形成一一对应;部分鉴定意见描述的枪支外观、标识、款式,与买家实际查扣的仿真枪完全不匹配,无法确认被鉴定的枪支就是当事人 A 实际销售的枪支。
当事人A销售的仿真枪以正常普通价格出售,远低于对应型号真枪售价,足以证明其不具有非法买卖枪支牟利的主观目的,且其行为无任何社会危害性。
首先,与涉案仿真枪对应型号的真枪,在合法使用枪支的国家售价折合人民币高达数万元,且枪管内径为9mm;而当事人A销售的同型号仿真枪,单价仅为1000元,价格不足真枪的三十分之一,且枪管内径改为7mm,无法发射火药弹丸,不具备真枪的结构与杀伤力。
同时,客观上当事人A的销售行为未造成任何社会危害后果,在案所有买家均陈述,其购买涉案仿真枪仅用于娱乐、收藏,从未携带外出使用,未对社会造成任何危害。
案件显示,当事人A及其代理商累计销售的仿真枪约有数千支,但仅有9支仿真枪经鉴定得出超标结论,对此,司法机关不得作出有罪推定,不能在没有充分证据的情况下,推定当事人A售出的数千支仿真枪均存在超标情形;相反,应当综合考量:当事人A累计售出数千支仿真枪,而在案仅查获寥寥几支可能超标且超标程度极为轻微,该轻微超标情形究竟系当事人A故意出售枪支所致,还是因生产工艺存在瑕疵、部分买家另行组装改装所致,尚需进一步核查认定。
当事人A在没有自首、立功等可以减刑的法定情节的情况下,法院突破量刑规定,对公诉机关提出的“十年以上有期徒刑”量刑建议直接降档处理,减刑一半,最终对A判处有期徒刑五年。
本案从公诉机关建议十年以上有期徒刑,到法院最终判处五年有期徒刑,量刑直接降档处理,且减刑一半。作为本案主办律师,吴安妮律师围绕案件核心争议,从鉴定意见、主观故意、社会危害性三个维度开展了系统、细致的辩护工作。
1、聚焦枪支鉴定,夯实有效质证基础:涉枪案件的定罪关键在于鉴定意见。吴安妮律师对检材来源、弹丸选用标准、鉴定程序及是否存在第三方改装等问题进行全面审查,明确指出本案鉴定存在的合理性怀疑与规范性问题,为动摇指控根基提供了充分依据。
2、厘清案件事实,准确论证主观意图:吴安妮律师结合产品售价与超标比例等客观事实,充分阐释当事人主观认知,坚持主客观相统一原则,避免案件被简单客观归罪。
3、梳理全案情节,论证社会危害性较低:吴安妮律师将枪支用途、动能区间、未造成实际危害后果等情节完整呈现,帮助法院区分本案与严重暴力涉枪犯罪的本质区别,为依法减轻处罚提供扎实的事实支撑。
综上,正是凭借吴安妮律师专业、深入的精细化辩护,本案在没有自首、立功等任何法定减轻处罚情节下,成功推动法院突破原有量刑规定,对当事人作出特别降档处理,最终实现从十年有期徒刑到大幅减刑一半的显著辩护效果。本案的成功辩护亦为同类涉气枪案件的证据审查、法律适用及刑事政策把握,树立了极具参考价值的实务经验。
吴安妮律师从事检、律职业多年,具有13余年刑事诉讼工作经历。专注于重大刑事案件办理、刑事合规审查与刑事危机应对,拥有深厚的法学理论基础和丰富的刑事实务经验,累计主办和协办各类刑事案件近1000件。辞去公职后从事律师工作至今,经办了多起具有全国、地区影响力的案件,其中不乏获得多起无罪效果的成功辩护案件,如某涉嫌套路贷嫌疑人经逮捕后被决定存疑不起诉案件等。同时,曾作为广州市律师代表先后参加广州市级、广东省级检律司控辩大赛获得多项荣誉,包括“团体一等奖”、“最佳辩手”、“优秀辩手”等奖项。
联系电话:18620565366
邮箱:anny_lawyer@126.com
作者:吴安妮